按照教育部、学校课程思政建设工作要求,8bo足球比分
课程思政课题组积极探索在专业课程中深度融入课程思政内容,将专业课程教育与思想政治教育深入融合。2019-2020学年春季学期,《纺织品功能整理》的课程思政建设顺利完成,获得学生的广泛好评。
《纺织品功能整理》课程由纺织与服装工程系郭荣辉教授和朱谱新教授两位老师主讲。主讲老师在《绪论》第四部分《我国功能纺织品及服装与国际水平的差距》中加入社会主义现代化建设的内容。新时代的中国纺织业,已踏上全面建设社会主义现代化的新征程,站在中国发展新的历史方位、历史阶段、历史起点上,我们要准确把握新时代的特征,用新时代中国特色社会主义基本方略指导工作。研发新特品种和功能性产品,实现技术创新和关键要素的优化组合,使科技成果及时转变为现代生产力,增强我国纺织品的国际竞争力,将国产功能性纺织品推向世界,切实解决好纺织行业发展不平衡不充分的问题,让纺织业的发展成果更多更公平地惠及全体人民,真正满足人民群众对美好生活的需要。

在第二章《纺织品抗紫外线整理》中,主讲老师加入了中华优秀传统文化伦理道德思想的内容,引导学生思考工业生产中的伦理道德与社会责任问题。2016年进口功能性服装监督抽查中,共抽查进口抗紫外性能服装156批,检出不符合标准32批,不符合率20.5%。服装质量问题频出,主要出现在服装制造企业的原辅料采购上。中华传统伦理道德的基本内容是“尚公、重礼、贵和”,其中“重礼”是中国古代重整体的观念以及对人的社会性的深刻认识,势必引出重秩序的观念。强调人的行为要遵守规则和秩序,这和工业伦理中要求企业生产过程中遵守行业标准和法律法规是一致的。
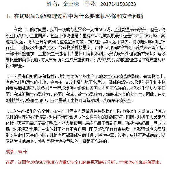
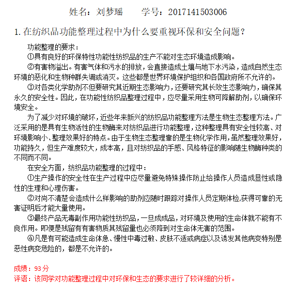
在第三章《抗静电纤维及纺织品》的课后思考题中,主讲老师加入了人与自然的和谐发展理念的内容。课后思考题为“请思考在纺织品功能加工中为什么要重视环保和安全问题?”社会主义生态文明观,是我们党在国家经济发展进入新常态、全面建成小康社会进入决胜阶段的伟大历史进程中,我们党围绕如何认识生态文明、如何建设生态文明,逐步形成的一系列新理念新思想新战略。纺织品功能加工中必须重视环保和安全问题,这是纺织品生产行业特别需要注意的方面。在课后思考题中加入这一内容,引导学生在学习专业知识的基础上,有意识地关注和重视环保和安全问题,把人与自然和谐发展的社会主义生态文明观应用于生产实际中,加强学生的生态保护意识。

